
【警政時報 李健興/新北報導】
「2023新北歡樂耶誕城」將於本週五(11月17日) 開城,至113年1月1日止,持續歡樂46天。
今年新北歡樂耶誕城由桑塔熊與他的好朋友薑餅人、蘿比兔、雪諾曼、巧克鼠及馬卡龍,分別在市民廣場、站前廣場、萬坪公園及府中廣場等參加耶誕派對,並特別打造天幕式耶誕樹化身為抹茶蛋糕,設置層層光影設計,浪漫氛圍佈滿整個活動會場,其間並將於12月9日、10日舉辦「巨星耶誕演唱會」及12月24日舉辦「新北耶誕平安夜」等3場大型活動。

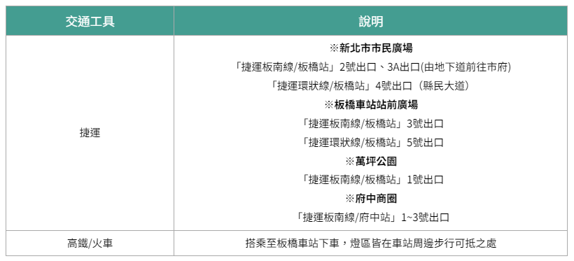
新北市警局特別呼籲民眾結合TPASS都會通優惠專案,搭乘大眾運輸工具前往會場,市民廣場周邊鄰近四鐵共構的板橋車站,建議新莊、中和、永和及新店地區民眾可搭乘捷運環狀線至板橋站;土城及臺北市地區民眾可搭捷運板南線至板橋站;三重、蘆洲地區民眾可搭乘新蘆線於頭前庄站轉乘環狀線至板橋站;桃園、大園、蘆竹地區、林口、五股、泰山地區民眾可搭乘捷運機場線於新北產業園區站轉乘環狀線至板橋站;汐止、樹林及鶯歌地區民眾則可搭乘火車至板橋車站。另要前往府中燈區則可搭乘捷運板南線或車頭LED顯示 「行經新北歡樂耶誕城」公車到府中站。
為因應活動期間進(散)場人車潮,以及避免周邊停車場滿場時,排隊等候進場車輛占用道路,影響其他用路人,新北市警局將每日規劃警(民)力,於板橋區縣民大道、文化路、中山路、新站路、新府路、重慶路、府中路及民權路等會場周邊幹道,實施彈性交通疏導及管制,並視現場交通狀況及人潮擴大疏導管制範圍。另周邊停車場滿場時,將於主要路口及路段放置活動式告示牌或手持牌面,提醒用路人儘早改道,勿任意違規停車,籲請民眾遵從各路口員警及義交之指揮疏導,以免增加周邊道路車流延滯及耽誤行車時間,共同維護交通順暢與安全。

更多「2023新北歡樂耶誕城」活動及交通資訊,請上新北市觀光旅遊網、活動官網、新北旅客、大臺北公車網頁、新北市政府警察局及新北市政府警察局交通警察大隊Facebook粉絲團查詢。
⮚新北市觀光旅遊網:https://newtaipei.travel
⮚新北歡樂耶誕城活動官網:https://christmasland.ntpc.gov.tw/
⮚新北旅客Facebook 粉絲團:http://www.facebook.com/ntctour
⮚大臺北公車網頁查詢:https://ebus.gov.taipei/
⮚新北市政府警察局Facebook 粉絲團:https://www.facebook.com/ntpd.gov.tw
⮚新北市政府警察局交通警察大隊Facebook 粉絲團:
https://www.facebook.com/ntpd.traffic
